Skip to content
Search for:
산학협력단(영암) 소개
설립목적
주요사업내용
연혁
조직도
업무분장
정관 및 규정
예결산 공고
찾아오시는 길
산학협력 지원팀
SRL레저특화사업단
부설연구기관
연구지원팀
개요·주요업무
교내연구비지원
연구비중앙관리
연구업적 등록관리
연구윤리
커뮤니티
새소식
연구사업공지
포토갤러리
자료실
1:1문의
정보서비스
주요R&D사이트
Search for:
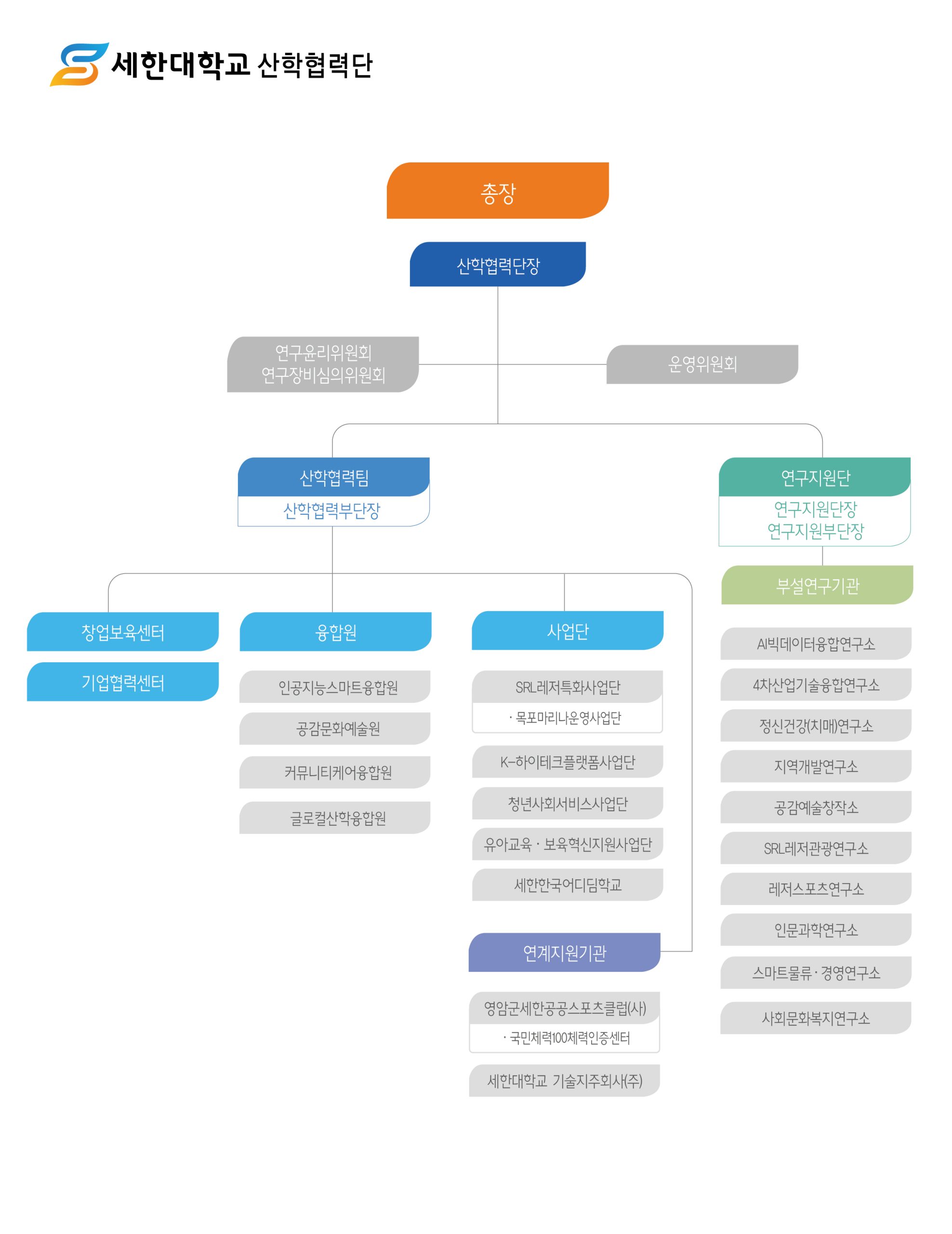
조직도
관리자
2025-11-18T14:34:48+09:00
조직도
Home
산학협력단 소개
조직도
Go to Top